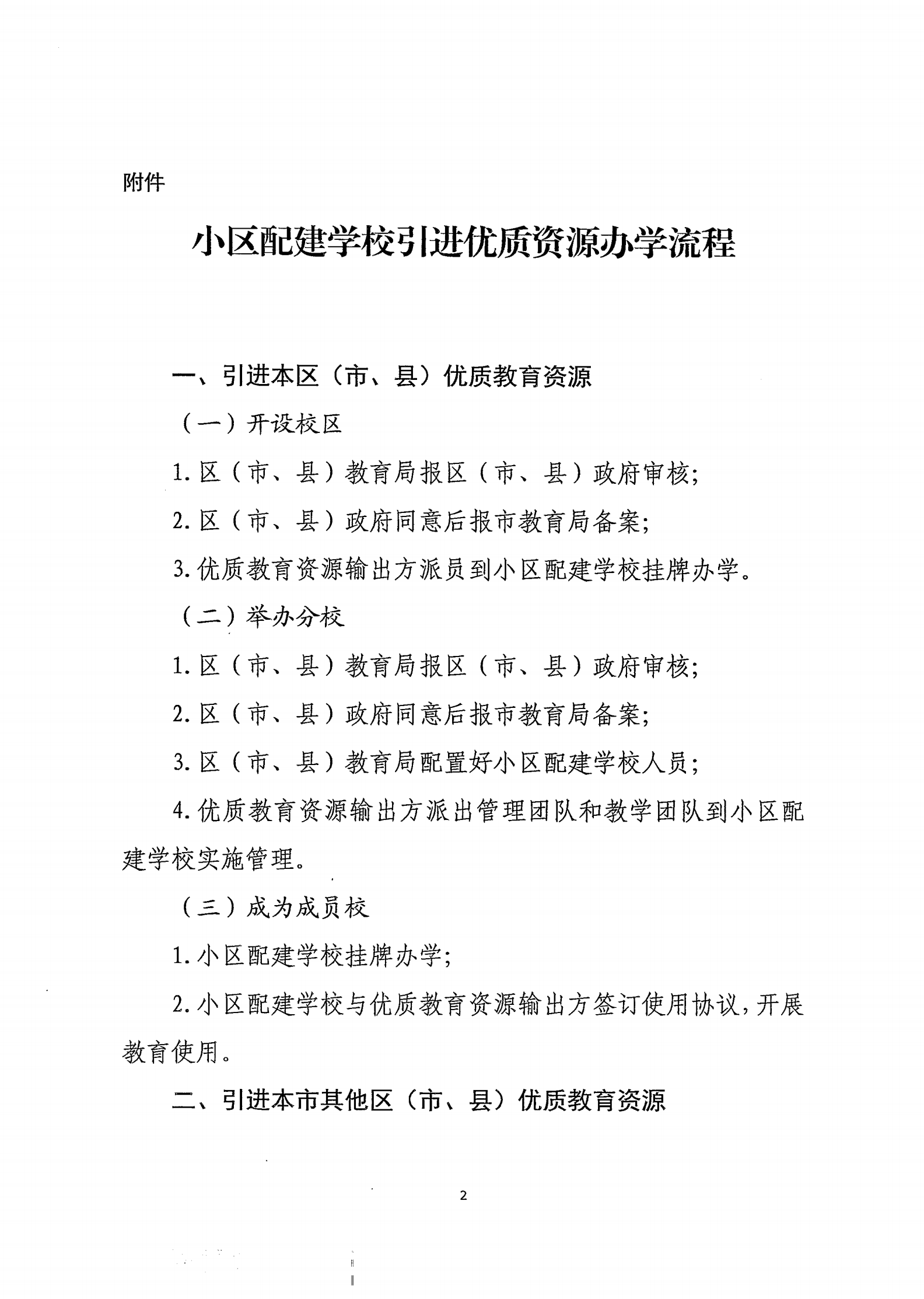
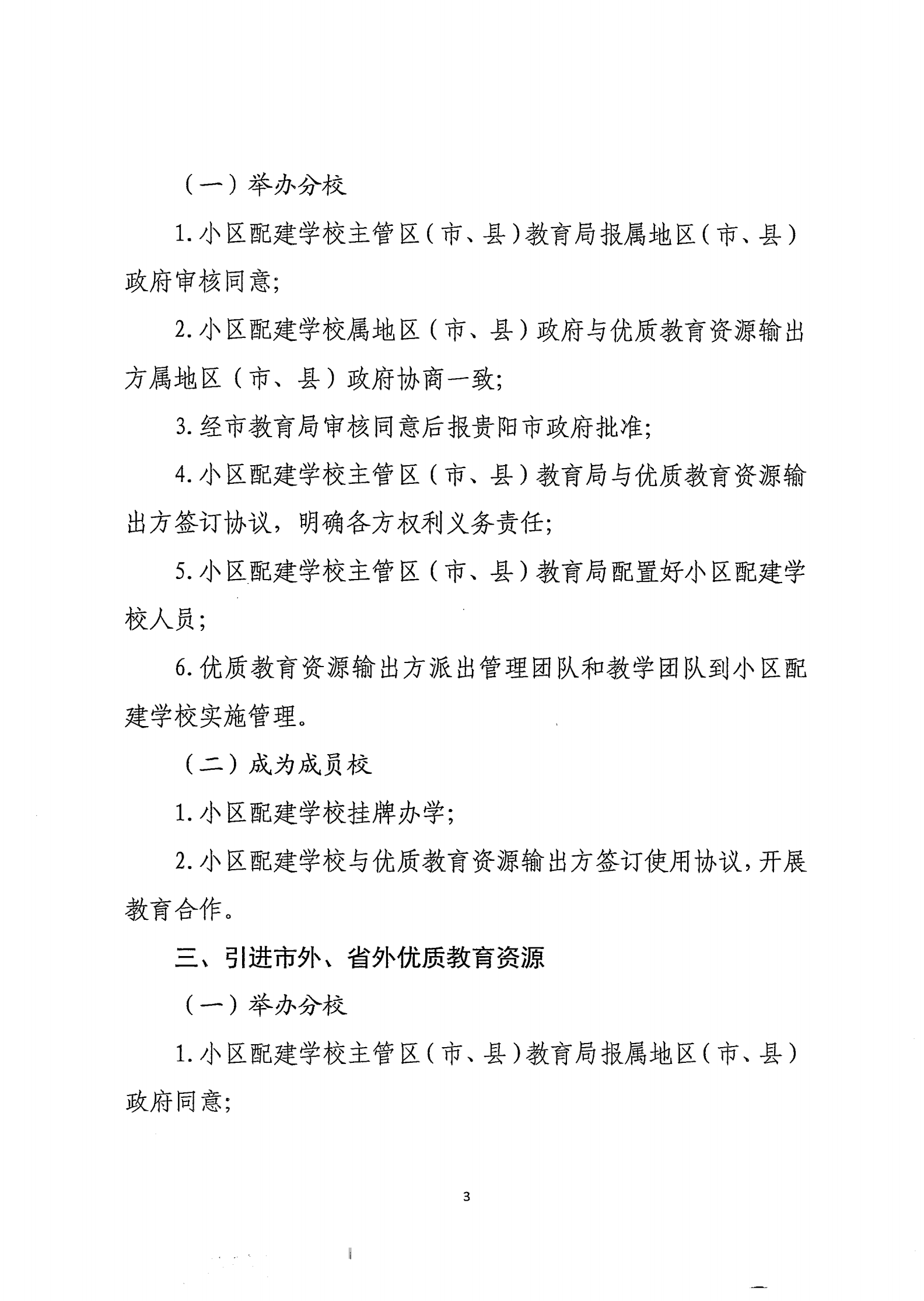
市教育局办公室关于印发《小区配建学校引进优质教育资源办学流程》的通知 贵阳市教育局 • 2021年1月14日 上午10:45 • 教育 • 7 views 市教育局办公室关于印发《小区配建学校引进优质教育资源办学流程》的通知,详情如下: 原创文章,作者:贵阳市教育局,如若转载,请注明出处:https://guanjia.lanluo.cn/library/jy/321.html Like (0) 贵阳市教育局 0 0 Generate poster 贵阳市普通高中学籍管理实施细则 Previous 2021年1月14日 上午10:41 筑府办函〔2021〕15号市人民政府办公厅关于加强中小学生上下学交通保障工作的指导意见 Next 2021年4月9日 上午10:30 相关推荐 贵阳市教育局涉刑案件移送制度 2022年6月14日 贵阳市2023年教育惠民政策明白卡 2023年8月31日 贵阳市教育局等八部门关于印发《贵阳贵安深化中考加分改革实施办法》的通知 2023年3月28日 〔筑教发〔2023〕5号〕市教育局等六部门关于印发《贵阳市校车安全管理实施办法(暂行)》的通知 2023年2月10日 贵阳市教育局关于印发《外来人员随迁子女在筑接受义务教育指南》的通知 2024年3月14日 贵阳贵安人才子女就学服务实施细则 2023年10月27日 发表回复 You must be logged in to post a comment...Please Login to Comment Submit